UK Sales: 0191 418 1122         International: +44 191 418 1133

Menu

www.canford.co.uk

6 January 2026

CANFORD AND TECPRO HEADPHONE AND HEADSET SPARE PARTS - 300 Series

40 items
CANFORD AND TECPRO HEADPHONE AND HEADSET SPARE PARTS - 300 Series
CANFORD AND TECPRO HEADPHONE AND HEADSET SPARE PARTS - 300 Series

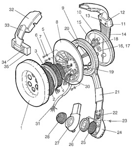
Spare parts for the Canford/Tecpro DMH320, DMH325 and SMH310 headphones and headsets.

Ref. on
Drawing Description Code
1 Earpad (DMH320, DMH325) 27-850
1 Earpad (SMH310) 27-851
2 Dust protector 27-852
3 Ear loudspeaker 27-853
4 Foam pad 27-854
5 Felt pad (35mm) 27-856
6 Screw KB3.5x8 27-857
7 Washer 4.3mm 27-858
8 Housing, inner part, left 27-859
9 Microphone boom 27-860
10 Housing, outer part, left 27-861
11 Headband holder, inner part 27-808
12 Headband holder, outer part 27-807
13 Screw, M2.2x9.5 27-809
14 Bellows 27-813
15 Microswitch 27-862
16 Sliding part, headband 27-816
17 Washer 27-817
18 Cable, earphone 27-812
19 Cable, microphone 27-863
20 Cable, microswitch 27-864
21 Mic housing sleeve 27-823
22 Wire insert, mic boom 27-865
23 Screw, M2.2x6.5 27-810
24 Mic housing, lower part 27-821
25 Felt washer 27-825
26 Dynamic mic element (DMH320, SMH310) 27-868
26 Condenser mic element (DMH325) 27-869
27 Mic housing, dynamic, upper part (DMH320, SMH310) 27-822
27 Mic housing, condenser, upper part (DMH325) 27-867
28 Foam windshield, complete 27-824
30 Brass ring 27-804
31 Cable (without plug) 27-826
32 Headband (DMH320, DMH325) 27-831
32 Headband (SMH310) 27-833
33 Raw steel bow (DMH320, DMH325) 27-836
33 Raw steel bow (SMH310) 27-030
34 Holder for temple pad (SMH310) 27-820
35 Temple pad (SMH310) 27-848
Housing, right (DMH320, DMH325) 27-847
Description Price £
Add to basket
CANFORD SPARE EARPAD For DMH320, 325 headset Stock code: 27-850
Ordered on demand, available in 1‑2 weeks. Need it sooner? Call us
£46.57
CANFORD SPARE EARPAD For SMH310 headset Stock code: 27-851
1 in stock Need more?
£27.90
CANFORD SPARE DUST PROTECTOR For DMH320, DMH325, SMH310 headset Stock code: 27-852
Discontinued. See the product page for suggested alternatives.
CANFORD SPARE EAR LOUDSPEAKER For DMH320, DMH325, SMH310 headset Stock code: 27-853
Ordered on demand, available in 1‑2 weeks. Need it sooner? Call us
£60.56
CANFORD SPARE FOAM PAD For DMH320, DMH325, SMH310 headset Stock code: 27-854
1 in stock Need more?
£0.99
CANFORD SPARE FELT PAD (35mm) For DMH320, DMH325, SMH310 headset Stock code: 27-856
18 in stock Need more?
£1.88
CANFORD SPARE SCREW For DMH320, DMH325, SMH310 headset, 3.5mm Pozi Plasform screw, flange head, 8mm Stock code: 27-857
No longer manufactured. Please contact Technical Support for alternatives.
CANFORD SPARE WASHER For DMH320, DMH325, SMH310 headset, 4.3 Stock code: 27-858
No longer manufactured. Please contact Technical Support for alternatives.
CANFORD SPARE HOUSING LEFT INNER PART For DMH320, DMH325, SMH310 headset Stock code: 27-859
2 in stock Need more?
£4.89
CANFORD SPARE MICROPHONE BOOM For DMH320, DMH325, SMH310 headset Stock code: 27-860
Ordered on demand, available in 1‑2 weeks. Need it sooner? Call us
£29.84
CANFORD SPARE HOUSING LEFT OUTER PART For DMH320, DMH325, SMH310 headset Stock code: 27-861
No longer manufactured. Unfortunately we are not currently able to offer an alternative.
CANFORD SPARE HEADBAND HOLDER INNER For DMH205/220/225/285/320/325, SMH210/310 headphones / headset Stock code: 27-808
Ordered on demand, available in 1‑2 weeks. Need it sooner? Call us
£1.02
CANFORD SPARE HEADBAND HOLDER OUTER For DMH205/220/225/285/320/325, SMH210/310 headphones / headset Stock code: 27-807
51 in stock Need more?
£1.02
CANFORD SPARE SCREW For DMH205/220/225/285/320/325, SMH210/310 headphones / headset, M2.2 x 9.5 csk Stock code: 27-809
11 in stock Need more?
£0.15
CANFORD SPARE BELLOWS For DMH205/220/225/285/320/325, SMH210/310 headphones / headset Stock code: 27-813
19 in stock Need more?
£5.31
CANFORD SPARE MICROSWITCH For DMH320, DMH325, SMH310 headset Stock code: 27-862
1 in stock Need more?
£7.84
CANFORD SPARE HEADBAND SLIDING PART For DMH205/220/225/285/320/325, SMH210/310 headphones / headset Stock code: 27-816
6 in stock Need more?
£1.02
CANFORD SPARE WASHER For DMH205/220/225/285/320/325, SMH210/310 headphones / headset Stock code: 27-817
3 in stock Need more?
£3.14
CANFORD SPARE EARPHONE CABLE For DMH205/220/225/285/320, headphones / headset Stock code: 27-812
Ordered on demand, available in 1‑2 weeks. Need it sooner? Call us
£8.27
CANFORD SPARE MICROPHONE CABLE For DMH320, DMH325, SMH310 headset Stock code: 27-863
Ordered on demand, available in 1‑2 weeks. Need it sooner? Call us
£14.84
CANFORD SPARE MICROSWITCH CABLE For DMH320, DMH325, SMH310 headset Stock code: 27-864
1 in stock Need more?
£3.62
CANFORD SPARE MICROPHONE HOUSING SLEEVE For DMH220/225/320/325, SMH210/310 headset Stock code: 27-823
10 in stock Need more?
£1.02
CANFORD SPARE BOOM WIRE INSERT For DMH320, DMH325, SMH310 headset Stock code: 27-865
10 in stock Need more?
£4.22
CANFORD SPARE SCREW For DMH220/225/320/325, SMH210/310 headset, M2.2 x 6.5 csk Stock code: 27-810
Ordered on demand, available in 1‑2 weeks. Need it sooner? Call us
£0.18
CANFORD SPARE MICROPHONE HOUSING LOWER For DMH220/225/320/325, SMH210/310 headset Stock code: 27-821
7 in stock Need more?
£1.02
CANFORD SPARE MICROPHONE FELT WASHER For DMH220/225/320/325, SMH210/310 headset Stock code: 27-825
1 in stock Need more?
£0.99
CANFORD SPARE DYNAMIC MICROPHONE ELEMENT For DMH320,SMH310 headset Stock code: 27-868
1 in stock Need more?
£36.18
CANFORD SPARE CONDENSER MICROPHONE ELEMENT For DMH325 headset Stock code: 27-869
No longer manufactured. Please contact Technical Support for alternatives.
CANFORD SPARE DYNAMIC MICROPHONE HOUSING UPPER For DMH320, SMH310 headset Stock code: 27-822
8 in stock Need more?
£1.02
CANFORD SPARE CONDENSER MICROPHONE HOUSING UPPER For DMH325 headset Stock code: 27-867
Ordered on demand, available in 1‑2 weeks. Need it sooner? Call us
£21.47
CANFORD SPARE FOAM WINDSHIELD For DMH320, SMH310 headset Stock code: 27-824
1 in stock Need more?
£15.01
CANFORD SPARE BRASS CABLE RING For DMH205/220/225/285/320/325, SMH210/310 headphones / headset Stock code: 27-804
14 in stock Need more?
£0.48
CANFORD SPARE HEADBAND For DMH320, 325 headset Stock code: 27-831
1 in stock Need more?
£21.88
CANFORD SPARE HEADBAND For SMH310 headset Stock code: 27-833
Ordered on demand, available in 1‑2 weeks. Need it sooner? Call us
£20.03
CANFORD SPARE RAW STEEL BOW For DMH320, 325 headset Stock code: 27-836
2 in stock Need more?
£34.77
CANFORD SPARE RAW STEEL BOW For SMH310 headset Stock code: 27-030
6 in stock Need more?
£30.91
Clearance
£1.00
CANFORD SPARE HOLDER FOR TEMPLE PAD (SMH310) Stock code: 27-820
9 in stock Need more?
£1.87
CANFORD SPARE TEMPLE PAD For SMH310 headset Stock code: 27-848
Out of stock but available to backorder, expected in 1‑2 weeks. Need it sooner? Call us
£9.57
CANFORD SPARE HOUSING RIGHT For DMH320/325 headset Stock code: 27-847
No longer manufactured. Unfortunately we are not currently able to offer an alternative.
CANFORD SPARE CABLE For DMH320/325, SMH310 headset, without plug Stock code: 27-826
Ordered on demand, available in 1‑2 weeks. Need it sooner? Call us
£51.07